In this post I have explained an induction cooker/heater design which may be powered from a solar panel voltage. The idea was requested by Mr. Vamshee Technical Specifications My name is Vamshee and i am from hyderabad , India I am a small time entrepreneur looking to promote and sell new age products into the […]
Powered
Making a Self-Powered Generator
A self-powered generator is a perpetual electrical device designed to infinitely run and produce a continuous electrical output which is usually larger in magnitude than the input supply through which it’s running. Who wouldn’t like to see a self-powered motor generator running at home and powering the desired appliances non-stop, absolutely free of cost. We […]
Make this Solar Powered Fence Charger Circuit
A Fence charger or energizer is an equipment which is used for charging(electrifying) a fence or a boundary in order to protect the inside premise from human or animal interventions. Since these boundaries are mostly of large fields and parks, are normally away from the main cities, and powering them through some renewable option becomes […]
How to Make a Shake Powered Flashlight Circuit with Magnets and Coils
In this post I have explained a shake powered flashlight circuit using an simple copper coil and a magnet. The idea was requested by Mr. Dennis Bosco Demello The Design Electromagnetism was proved way back in 1873 my Maxwell, and later by Faraday, and amazingly the technology still forms the backbone of all the major […]
Safety Buoy Switch Circuit for Human Powered Submarine
In this post I have explained a safety mechanism circuit which can be used in human powered submarines for safeguarding the diver during emergency situations. The idea was requested by Mr. Marielle. Technical Specifications For a (voluntary) project of the TU Delft in the Netherlands, we are building a human powered submarine. In this submarine we need a […]
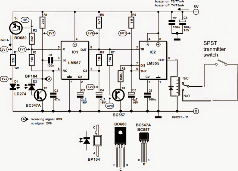
Wireless Home Security Circuit – Solar Powered
In this article I have explained a remote controlled wireless home security circuit using which enables the detection of a possible intrusion way in advance depending on how and where the remote sensors are positioned over the selected strategic locations and the desired distance from the house. The idea was requested by Mr. Dave Monette. […]





