In this post I have explained a simple 3 phase solar submersible pump inverter circuit which can be made by configuring a few ICs and a few power devices. The idea was requested by Mr. Lufono and Mr. Sami. Circuit Objectives and Requirements First of all i must say thanks to you and Mr. Lufono, […]
Pump
Remote Controlled Submersible Pump Circuit
In this article I have explained a simple remote controlled submersible pump circuit which could be simply configured using any standard 2 channel 433MHz remote control modules. The idea was requested by Mr. James Smith Circuit Objectives and Requirements I have read a lot of your post and have successfully implemented them several times. Now […]
Programmable Automatic Starter Circuit for Diesel Water Pump
In this post I have explained a programmable Auto-Starter circuit which may be used for getting a pre-programmed set of automatic sequential operations over a Diesel Water Pump as intended by the user. The idea was requested by Mr. Scott. Technical Specifications I am currently trying to figure out how to make up an auto […]
Pressure Switch Water Pump Controller Circuit
A pressure switch is a device which can be used for detecting water pressure in a tank and operate a water pump motor when the pressure gets too low, or the water in the tank goes lower than a desired minimum level. In this post I have explained a water pressure controller circuit for maintaining […]
Submersible Pump Start/Stop Circuit
In this post I have explained an automatic submersible pump start, stop circuit with dry run protection in order to implement an automatic ON/OFF switching of the motor in response to the high/low water levels of the overhead tank. Circuit Concept In one of the previous posts I have explained a similar concept which also […]
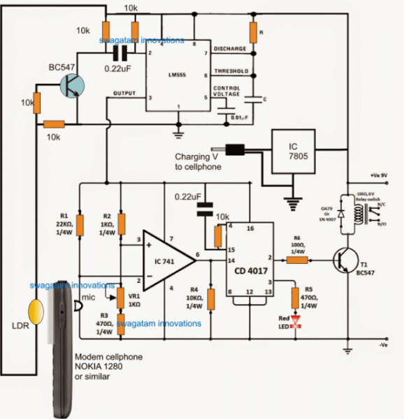
Cheap Cellphone Controlled Water Pump for Farmers
The post presents a cheap cellphone remote controlled water pump circuit which allows farmers (user) to switch ON their field water pump without practically visiting the spot, thus saving precious time and energy for the individual. The idea was requested by one of the dedicated members of this blog. Inexpensive Cellphone Water Pump Starter This […]





