In this post we try to investigate how to design a SG3525 full bridge inverter circuit by applying an external bootstrap circuit in the design. The idea was requested by Mr. Mr. Abdul, and many other avid readers of this website.
Audio/Video Representation
Why Full-Bridge Inverter Circuit is not Easy
Whenever we think of a full bridge or an H-bridge inverter circuit, we are able to identify circuits having specialized driver ICs which makes us wonder, isn’t it really possible to design a full bridge inverter using ordinary components?
Although this may look daunting, a little understanding of the concept helps us realize that after all the process may not be that complex.
The crucial hurdle in a full bridge or a H-bridge design is the incorporation of 4 N-channel mosfet full bridge topology, which in turn demands the incorporation of a bootstrap mechanism for the high side mosfets.
What's Bootstrapping
So what’s exactly a Bootstrapping Network and how does this become so crucial while developing a Full bridge inverter circuit?
When identical devices or 4 n-channel mosfets are used in a full bridge network, bootstrapping becomes imperative.
It's because initially the load at the source of the high side mosfet presents a high impedance, resulting in a mounting voltage at the source of the mosfet. This rising potential could be as high as the drain voltage of the high side mosfet.
So basically, unless the gate/source potential of this mosfet is able to exceed the maximum value of this rising source potential by at least 12V, the mosfet won't conduct efficiently. (If you are having difficulty understanding please let me know through comments.)
In one of my earlier posts I comprehensively explained how emitter follower transistor works, which can be exactly applicable for a mosfet source follower circuit as well.
In this configuration I have explained that the base voltage for the transistor must be always 0.6V higher than the emitter voltage at the collector side of the transistor, in order to enable the transistor to conduct across collector to emitter.
If we interpret the above for a mosfet, we find that the gate voltage of an source follower mosfet must be at least 5V, or ideally 10V higher than the supply voltage connected at the drain side of the device.
If you inspect the high side mosfet in a full bridge network, you will find that the high side mosfets are actually arranged as source followers, and therefore demand a gate triggering voltage that needs to be a minimum 10V over the drain supply volts.
Once this is accomplished we can expect an optimal conduction from the high side mosfets via the low side mosfets to complete the one side cycle of the push pull frequency.
Normally this is implemented using a fast recovery diode in conjunction with a high voltage capacitor.
This crucial parameter wherein a capacitor is used for raising the gate voltage of a high-side mosfet to 10V higher than its drain supply voltage is called bootstrapping, and the circuit for accomplishing this is termed as bootstrapping network.
The low side mosfet do not require this critical configuration simply because the source of the low side mosets are directly grounded. Therefore these are able to operate using the Vcc supply voltage itself and without any enhancements.
How to Make a SG3525 Full Bridge Inverter Circuit
Now since we know how to implement a full bridge network using bootstrapping, let’s try to understand how this could be applied for achieving a full bridge SG3525 inverter circuit, which is by far one of the the most popular and the most sought after ICs for making an inverter.
The following design shows the standard module which may be integrated to any ordinary SG3525 inverter across the output pins of the IC for accomplishing a highly efficient SG3525 full bridge or H-bridge inverter circuit.
Please use this online calculator to calculate the SG3525 parameters.
Circuit Diagram

Referring to the above diagram, we can identify the four mosfets rigged as an H-bridge or a full bridge network, however the additional BC547 transistor and the associated diode capacitor looks a bit unfamiliar.
To be precise the BC547 stage is positioned for enforcing the bootstrapping condition, and this can be understood with the help of the following explanation:
We know that in any H-bridge the mosfets are configured to conduct diagonally for implementing the intended push pull conduction across the transformer or the connected load.
Therefore let’s assume an instance where the pin#14 of the SG3525 is low, which enables the top right, and the low left mosfets to conduct.
This implies that pin#11 of the IC is high during this instance, which keeps the left side BC547 switch ON. In this situation the following things happen withing the left side BC547 stage:
1) The 10uF capacitor charges up via the 1N4148 diode and the low side mosfet connected with its negative terminal.
2) This charge is temporarily stored inside the capacitor and may be assumed to be equal to the supply voltage.
3) Now as soon as the logic across the SG3525 reverts with the subsequent oscillating cycle, the pin#11 goes low, which instantly switches OFF the associated BC547.
4) With BC547 switched OFF, the supply voltage at the cathode of the 1N4148 now reaches the gate of the connected mosfet, however this voltage is now reinforced with the stored voltage inside capacitor which is also almost equal to the supply level.
5) This results in a doubling effect and enables a raised 2X voltage at the gate of the relevant mosfet.
6) This condition instantly hard triggers the mosfet into conduction, which pushes the voltage across the corresponding opposite low side mosfet.
7) During this situation the capacitor is forced to discharge quickly and the mosfet is able to conduct only for so long the stored charge of this capacitor is able to sustain.
Therefore it becomes mandatory to ensure that the value of the capacitor is selected such that the capacitor is able to adequately hold the charge for each ON/OFF period of the push pull oscillations.
Otherwise the mosfet will abandon the conduction prematurely causing a relatively lower RMS output.
Well, the above explanation comprehensively explains how a bootstrapping functions in full bridge inverters and how this crucial feature may be implemented for making an efficient SG3525 full bridge inverter circuit.
Now if you have understood how an ordinary SG3525 could be transformed into a full fledged H-bridge inverter, you might also want to investigate how the same can be implemented for other ordinary options such as in IC 4047, or IC 555 based inverter circuits, …..think about it and let us know!
UPDATE: If you find the above H-bridge design too complex to implement, you may try a much easier alternative
SG3525 Inverter Circuit which can be Configured with the the above Discussed Full Bridge Network
The following image shows an example inverter circuit using the IC SG3525, you can observe that the output mosfet stage is missing in the diagram, and only the output open pinouts can be seen in the form of pin#11 and pin#14 terminations.

The ends of these output pinouts simply needs to be connected across the indicated sections of the above explained full bridge network for effectively converting this simple SG3525 design into a full fledged SG3525 full bridge inverter circuit or an 4 N channel mosfet H-bridge circuit.
Feedback from Mr. Robin, (who is one of the avid readers of this blog, and a passionate electronic enthusiast):
Hi Swagatum
Ok,just to check everything is working I separated the two high side fets from the two low side fets and used the same circuitry as:
(https://www.homemade-circuits.com/2017/03/sg3525-full-bridge-inverter-circuit.html),
connecting the cap negative to the mosfet source then connecting that junction to a 1k resistor and an led to ground on each high side fet.Pin 11 pulsed the one high side fet and pin 14 the other high side fet.
When I switched the SG3525 on both fets lit up momentarily and the oscillated normally thereafter.I think that could be a problem if I connected this situation to the trafo and low side fets?
Then I tested the two low side fets,connecting a 12v supply to a (1k resistor and an led) to the drain of each low side fet and connecting the source's to ground.Pin 11 and 14 was connected to each low side fets gate.
When I switched the SG3525 on the low side fet's would not oscillate until I put a 1k resistor between the pin (11, 14) and the gate.(not sure why that happens).
Circuit diagram attatched below.

My Reply:
Thanks Robin,
I appreciate your efforts, however that doesn't seem to be the best way of checking the IC 's output response...
alternatively you can try a simple method by connecting individual LEDs from pin#11 and pin#14 of the IC to ground with each LED having its own 1K resistor.
This will quickly allow you to understand the IC output response....this could be done either by keeping the full bridge stage isolated from the two IC outputs or without isolating it.
Furthermore you could try attaching a 3V zeners in series between the IC output pins and the respective full bridge inputs...this will ensure that false triggering across the mosfets are avoided as far as possible...
Hope this helps
Best Regards...
Swag
From Robin:
Could you please explain how{ 3V zeners in series between the IC output pins and the respective full bridge inputs...this will ensure that false triggering across the mosfets are avoided as far as possible...
Cheers Robin
Me:
When a zener diode is in series it will pass the full voltage once its specified value is exceeded, therefore a 3V zener diode will not conduct only as long as the 3V mark is not crossed, once this is exceeded, it will allow the entire level of voltage that's been applied across it
So in our case also, since the voltage from the SG 3525 can be assumed to be at the supply level and higher than 3V, nothing would be blocked or restricted and the whole supply level would be able to reach the full bridge stage.
Let me know how it goes with your circuit.
Adding a "Dead Time" to the Low Side Mosfet
Thee following diagram shows how a dead time could be introduced at the low side mosfet such that whenever the BC547 transistor switches causing the upper mosfet to turn ON, the relevant low side mosfet is turned ON after a slight delay (a couple of ms), thus preventing any sort of possible shoot through.

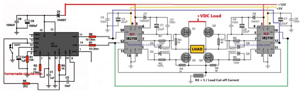
Using IR2110 half bridge driver ICs
This is basically an SG3525 based full bridge inverter driver, using two IR2110 half bridge driver ICs.

Left side we see SG3525, marked as U1. This is the PWM controller which creates two complementary PWM outputs from pin 11 and pin 14.
R1, R2, C1 around it set the oscillator frequency. If you change them, then frequency shifts accordingly. Pin 8 and pin 9 handle soft start and compensation, so when power comes then it does not slam full duty immediately. The ON/OFF switch goes to SDN pin, so if you press it then PWM shuts down.
This section only makes timing pulses. It does not drive MOSFETs directly, that part comes later.
Now middle section, we have IC1 and IC2, both IR2110. Each one handles one half bridge. Since we need full H-bridge, then two of them are used, so together they form full bridge driver stage.
From SG3525, pin 11 output goes through 10 Ohm resistor to one IR2110 input. Pin 14 goes through another 10 Ohm resistor to second IR2110. These resistors are there to limit input current and reduce ringing, otherwise if edges are sharp then noise can come.
Now bootstrap part, this is important. For each IR2110, D1 which is 1N4007 plus 22uF capacitor form bootstrap supply. When low side turns ON then capacitor charges, and when high side needs to turn ON then it lifts the gate above +VDC Load.
Without bootstrap, high-side N-channel MOSFET will not turn ON properly, since gate must go higher than source, so then it fails.
Right side is power stage, full bridge using Q1, Q2, Q3, Q4. Top left Q1, bottom left Q2. Top right Q3, bottom right Q4. Load is connected between midpoints of the two half bridges.
When Q1 and Q4 turn ON then current flows one direction through Load. When Q2 and Q3 turn ON then current flows opposite direction. So now alternating happens, therefore AC appears across the Load.
Gate area we see 150R resistors, these are gate resistors, they control gate charging speed. 1N4007 diodes help discharge gate faster or protect if reverse condition comes. 1K resistors are pull-downs, so if driver is inactive then MOSFET stays OFF, otherwise it may float and turn ON randomly.
Supply rails now, top red line is +12V. Yellow line is +5V logic. Blue line is driver supply. +VDC Load is the main high voltage DC bus feeding bridge, for example 160V or 310V depending on design. If DC bus increases then output AC amplitude increases accordingly.
At bottom there is RX = 5 / Load Cut-off Current. This is current sense resistor. Voltage across RX goes back to SG3525 current sense pin. If load current exceeds set value then voltage rises across RX, then SG3525 detects it and shuts down PWM. So protection is there, not open loop blind system.
That is the whole circuit operation, from PWM creation, to driver boosting, to MOSFET switching, to AC across Load, simple but solid.
An Easier Full Bridge Inverter using P-Channel MOSFET
If you think the above SG3525 full bridge inverter circuit using 4 N-channel MOSFETs is too complex for you to handle, then you can rather try the following simpler design.

It replaces the high side N-channel MOSFETs with P-channel MOSFETs, thus eliminating the need of a bootstrapping network.
You can see 3 to 4 P-channel MOSFETs are connected in parallel on the high side, while only single MOSFETs are used on the low side.
This is because P-channel MOSFETs have relatively higher RDSON resistance specifications compared to the N-channel MOSFETs, which have very low RDSON resistance.
To make sure the P-Channel MOSFET's RDSON resistance matches with the N-channel counterpart, more number of P-channel MOSFETs are connected in parallel, which makes sense.




Comments
Can you make a 120V AC version, I’m in USA bro!
Sure Bro, just use a transformer with secondary side rated at 120V AC, that’s all…
Hello Swagatam, I trust your day is fine. I want to verify something please which is related to the question you have already answered. choosing a bootstrap capacitor is really a challenge please could you give us a detailed and general formula to calculate that which can be used for 12v, 24v 48v e.t.c of inverters. for 12v inverter for example, as you have above, base on the rule of thump the bootstrap capacitor should be at least 10x the supply voltage, here are we to consider the voltage of the capacitor or its value to be 10x the supply voltage. in the diagram you used 10uf, 50v for the bootstrap for a 12v inverter
Hello Moses, If you want to calculate the boostrapping capacitor with accuracy, then you can try the following formula. I am sure of any other easy alternative other than this.
C ≥ 2 * [(2 * Qg) + (Iqbs(max) / f) + Qls + (Icbs(leak) / f)] / (Vcc – Vf – VLS – VMin)
Where:
Qg = Gate charge of high-side FET
f = Frequency of operation
Icbs(leak) = Bootstrap capacitor leakage current
Iqbs(max) = Maximum VBS quiescent current
Vcc = Logic section voltage source
Vf = Forward voltage drop across the bootstrap diode
VLS = Voltage drop across the low-side FET or load
VMin = Minimum voltage between VB and VS
Qls = Level shift charge required per cycle (typically 5 nC for 500 V/600 V MGDs and 20 nC for 1200 V MGDs)
Capacitor Voltage Rating:
The bootstrap capacitor voltage rating should be at least 3 to 4 times the supply voltage to have proper reliability.
For a 12V inverter you can use a 50V rated capacitor (common choice may be: 10µF, 50V).
For a 24V inverter you use at least a 100V capacitor.
For a 48V inverter you use at least a 160V capacitor.
Capacitor Value (μF):
A general rule of thumb is to use a bootstraapping cap which is 10 times the gate charge (Qg) of the MOSFET.
For low-power inverters (like 12V, 24V, 48V systems) a 10µF is a good choice.
For higher power, you may need 15µF or 22µF to ensure enough charge.
Hi sir I have an ADH refrigerator rated 220V AC and 0.8A
Can u design for me an inverter circuit to run this refrigerator because I’ve tried my best and failed to make one. Thanks
Hi Joseph, can you please tell me which inverter design did you try, with full specifications, and what issue you are facing? I will try to figure out the problem…
Am using an old transformer without spec but it’s secondary winding size is 10 SWG .The PWM Driver uses IC SG3524 driving into two IRFP150 MOSFETS. So whenever I connect the refrigerator, the voltage drops from 240V to 190V ac and the compressor cannot start. The compressor is not capacitor start type but it uses PTC resistor for starting.
The refrigerator works fine when connect it to grid power supply.
And what is the battery Ah rating? Is the battery voltage also dropping?
Since your refrigerator start up current could be around 400 watts, make sure your inverter is rated at, at least 450 watts.
No the battery only drops from 12.6 to 12.3
Then the battery may not be the issue. In that case it seems the transformer is the culprit and could be having some hidden issue.
Please connect a 200 watt filament bulb as the load and check whether the voltage drops or not, if it drops then certainly the transformer is the culprit.
The battery is 75Ah
Hello, I am in Iran, I have prepared the circuit, but when the consumer is connected to the circuit, the frequency jumps, sometimes it is 40 Hz, sometimes 20 Hz, and sometimes 80 Hz. If I disconnect the consumer, it goes back to 50. What is the problem?!
Hi, is the output 220V dropping when you connect the load? Please check the output AC across load and before connecting the load. Also make sure the 12 supply to the IC is regulated through a 7812 IC and capacitors.
Yes, I prepared the circuit with 4 MOSFET irf740 to convert 220V DC to 220V AC. My oscillator is 50Hz but when I connect to the output of a 100W lamp it goes to 80Hz. If I connect a low-power 10 watt lamp, it reaches 40 Hz. If I don’t connect anything to the output, it is ok at 220 V, 50 Hz. I don’t know where the problem is. I tested 5 different 50Hz oscillator circuits and all of them had the same problem.
Which oscillator circuit have you used, and how are you supplying the DC to the IC?
Hallo Mr Swagatam.I have challenge for you.Please advice , how is possible prepare H bridge mosfet , 50 to 100kHz PWM, to convert 300V ( rectified 230V ) for about , 900-1300V , 1 A (anodes), 250V ,100mA (2grid) , 12.6V ,12A (ad filament ), -80 V( 1 grid , BIAS ) , 800 to 1000W total power. I need to change , my 100 kg charger use for 1kW HF PA ( 2 x russian tubes ) for nice and small PWM supply.But this is some difficult for me.Is this possible ?Please help me , becouse am very impressive.Gregory SP9CNN ,Poland
Hello Gregory,
For the full bridge circuit you can use the first concept from the following article:
https://www.homemade-circuits.com/simplest-full-bridge-inverter-circuit/
For getting different voltage outputs you will have to incorporate a transformer with separate secondary windings for all those outputs. A transformer designer will be able to help you out in this regard.
Hi, good morning. I made the inverter, it worked for some time and stopped. I even had to make more boards but all ended up same way. what should I do?
Please check what went wrong, check the MOSFETs, and the IC an,d try to find out what is blowing…I will try to figure out the cause…
good day, I made the inverter as seen but there was a ticking sound in the mosfet side, how do I get rid of the sound please
Hillary, It is difficult to say the reason of the ticking sound without practically seeing your circuit. Is there anything heating up?
there is nothing heating up at all. I had to make a separate set of MOSFET, but same thing happened
Please remove, or disconnect the transformer and check again…
Hello Mr. swag, i have a 2.5kva inverter I built using your first diagram design, bit I would like to replace the bc547 transistor with a Darlington transistor like tip122 to help improve on the gate current to be able to withstand more load. Do you think it’s necessary, if it is, how do I integrate the tip122 in the circuit (with it’s base resistor)?. Thanks slot
Hi Chinomso,
The load is handled only by the MOSFETs, so upgrading the BC547 is not necessary.
thank you swagatam for your quick response. I am curious not to blow the high side fet- I build one already but the capacitor is 47uf 50v and can 35uf 100v be used?
Moses, actually I have not yet tested the design, i got this from one of the online forums, yes 35uf 100v should be good according to me.
Good day mr Swagatam, how is work and the family? I want to verify something: in choosing the right capacitor for a bootstrap network, is the voltage of the capacitor more important than its capacitance or the capacitance should be considered first. For example what should I consider first when choosing the right capacitor for 24vdd supply for full bridge inverter?
Thank you Moses, everything is good so far.
The capacitance value is more important, which can be anywhere between 10uF and 22uF.
For 24V Vcc, the capacitor voltage rating can be around 50V, as per the standard norms.
pls can I connect a 22k across the gate and source of only the low side MOSFET and eliminate the high side since the high side has a switching transistor 547. or should I connect it all because for the high side the source is connected to drain of low side so am getting it confused on how to connect it on the high side MOSFET since it has a 547 with the MOSFET pls.
You are right, the a gate/source resistor might not be relevant to the high side MOSFETs due to the presence of the bc5477 transistor, therefore you can use the resistor only for the low side MOSFETs…
Sorry Mr. Swag for asking much. I forgot to state that my oscillator IC is sg3524, does the signal matter here?
It doesn’t matter, because the basic working of both these ICs are identical.
Hi Mr. Swag,
I built a full bridge inverter using your above explained design. However, I made use of irf3205 MOSFETs in parallel since I intend to drive the winding on 5000watts automatic voltage regulator transformer. I also used 100uf capacitor for the high side. The issue is that, the system works fine on a low low current battery input, such as 12v 14a source, but burns the whole MOSFETs on a 12v 200a battery source. Could the problem have come from the transformer our 100uf capacitor?. Also how could the high side capacitor be measured to attain smooth switching?.What do I need to improve on to make this work well?. Thanks
Hi Chinomso,
Calculating the high side bootstrapping capacitor can be quite complex, here’s the actual formula to calculate it:
https://www.homemade-circuits.com/wp-content/uploads/2019/01/full-bridge-bootstrap-capacitor-formula-1.png
However, normally this value can be anywhere between 10uF and 22uF.
To prevent the MOSFETs from burning you could try a few things.
1) Check whether the current drawn by the transformer is too high or not.
2) Implement soft-start for the IC SG3525 so that the MOSFETs are not subjected to sudden current inrush.
3) Add a 10k resistor across gate/source terminals of all the 4 MOSFETTs.
4) Add reverse protection diode across the drain/source terminals of all the 4 MOSFFETs
Let me know if that helps.
How can this h-bridge circuit be powered with a 24v battery is their any changes with the boost capacitor, diodes and dead time value
You can disconnect the anodes of the 1N4148 diodes and feed a 12V to these anodes through a 7812 IC, and supply the 24V only to the drains of the High side MOSFETs.
So this setup works well even though the transformer isn’t a center tap one
It is a Full bridge inverter circuit so center tap transformer is not required here.
Hi Mr Swagatam,
I’ve built a 1.5kva inverter with the Hbridge system and it working well, and in reverse, I could charge my battery from the mains. But here’s the thing; the charging is not effective, especially when the mains voltage goes lower. I would like to install a feedback using an optocoupler, please do help me out in this, as a diagram would be more helpful. Thank you so much in anticipation
Hi Chinomso,
You asked this question earlier and I have already answered you, please check your email for the link, it might have gone into your junk mail..
Hello, Iam aiming to design a circuit to invert 18V DC input to AC output at high frequencies such as 50KHz in order to transmit it wirelessly then re convert into DC at the receiver to charge a battery, how can I increase or decrease the frequency using the topology you introduced if possible. Thanks in advance
Hello, your concept is not feasible, battery charging requires high current which is not feasible using wireless transmission.
Yes I understand but I will be having a very small prototype for university it will not require actual charging I just need to transmit any sort of power.
Wireless electricity transmision may be possible only for a short distance of a few inches or a foot. As the distance increases the efficiency decreases. What distance are you looking for?
Yes I have a maximum distance of 25 cm no more.
In that case you can use the search box at the top and search for wireless phone and wireless LED
Hi Swagatam,
May I know the output frequency and wave form of this project. Is it 60hz out put and pure sinewave?
Thank you.
Hi Jack, the output frequency can be adjusted by suitably adjusting the R7, C12 values in the following diagram:
https://www.homemade-circuits.com/wp-content/uploads/2017/03/sg3525-4.png
Output will be a square wave
Thank you so much for swift reply.